来源:平安中传
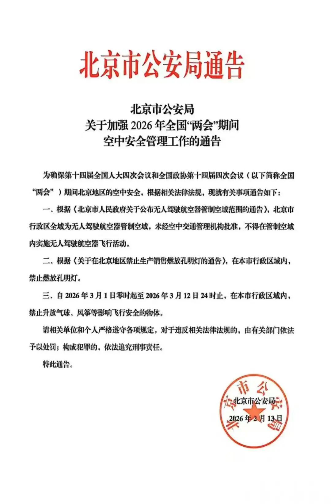
根据《北京市公安局关于加强2026年全国“两会”期间空中安全管理工作的通告》要求,自2026年3月1日零时至12日24时,本市行政区域全域为无人驾驶航空器管制空域,未经批准禁止一切无人机、穿越机等“低慢小”航空器飞行活动;同时禁止燃放孔明灯,禁止升放气球、风筝等影响飞行安全的物体。
请校属各部门、各单位加强本部门、本单位所有“低慢小”航空器的管理(包括本部门师生个人所有),对本部门、本单位的“低慢小”航空器进行封存停飞、集中管理。学校各区域禁止单位、个人开展未经审批的“低慢小”航空器飞行、燃放孔明灯、升放气球风筝等活动。对于违规飞行“低慢小”航空器、违法破解无人机禁飞系统或违反其他管控规定的行为,我处将协同公安机关严厉查处,情节严重的,追究相应的法律责任。
特此通知。


